服务热线
:(0591)87986605
帮助
|
微信
升学掌中宝
院校
专业
文章
直播
计划
搜索
清华大学
北京大学
厦门大学
南京大学
网站首页
大学
找大学
新高考
历年分数
招生计划
专业
查专业
专业满意度
专业推荐
专业百科
志愿
咨询会
院校访谈
填报填报
考试大纲
直播
全部直播
志愿填报
试卷中心
夏季高考
学习干货
高考试卷
当前位置:
福建升学信息平台
>
试卷中心
> 试卷内容
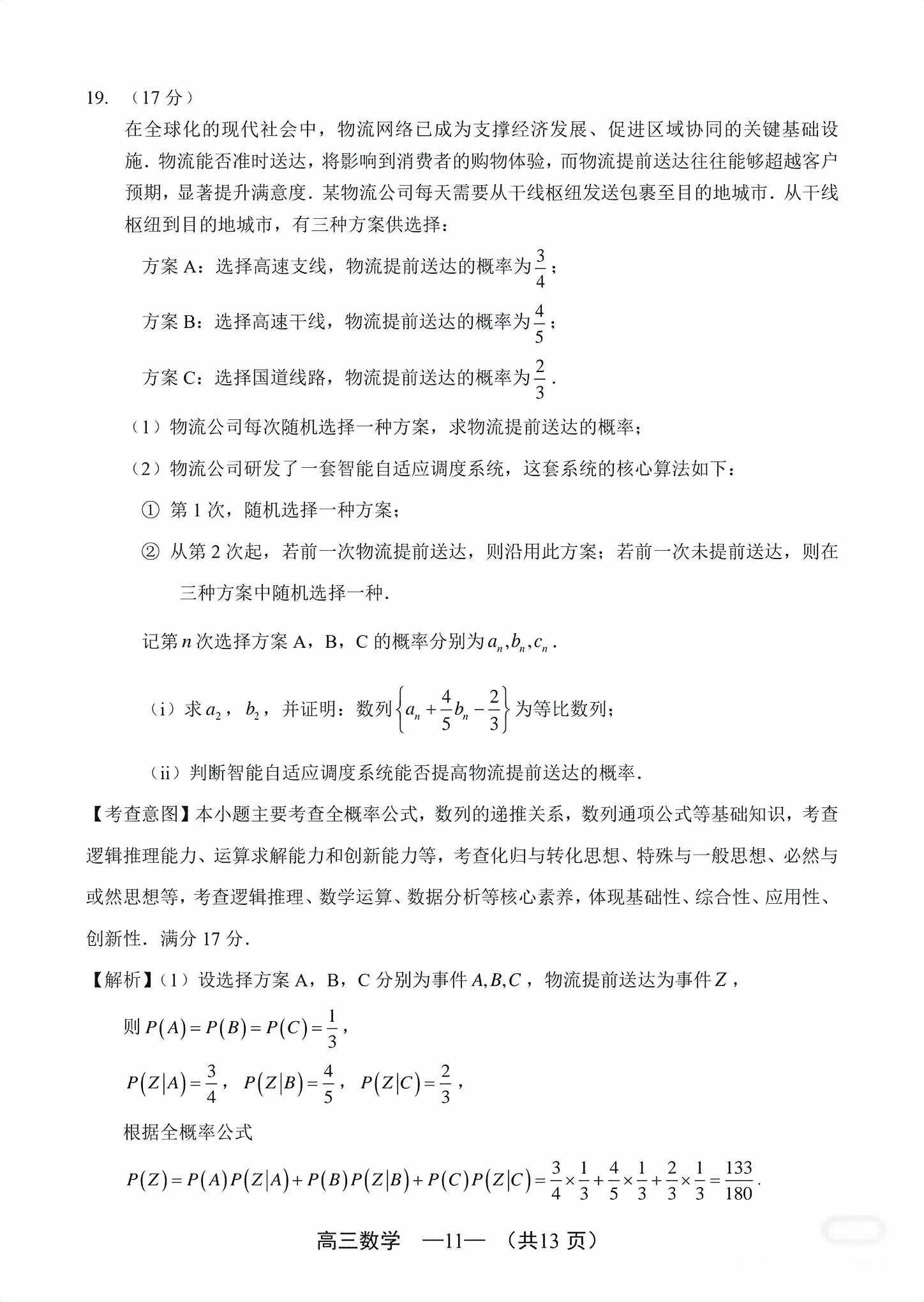
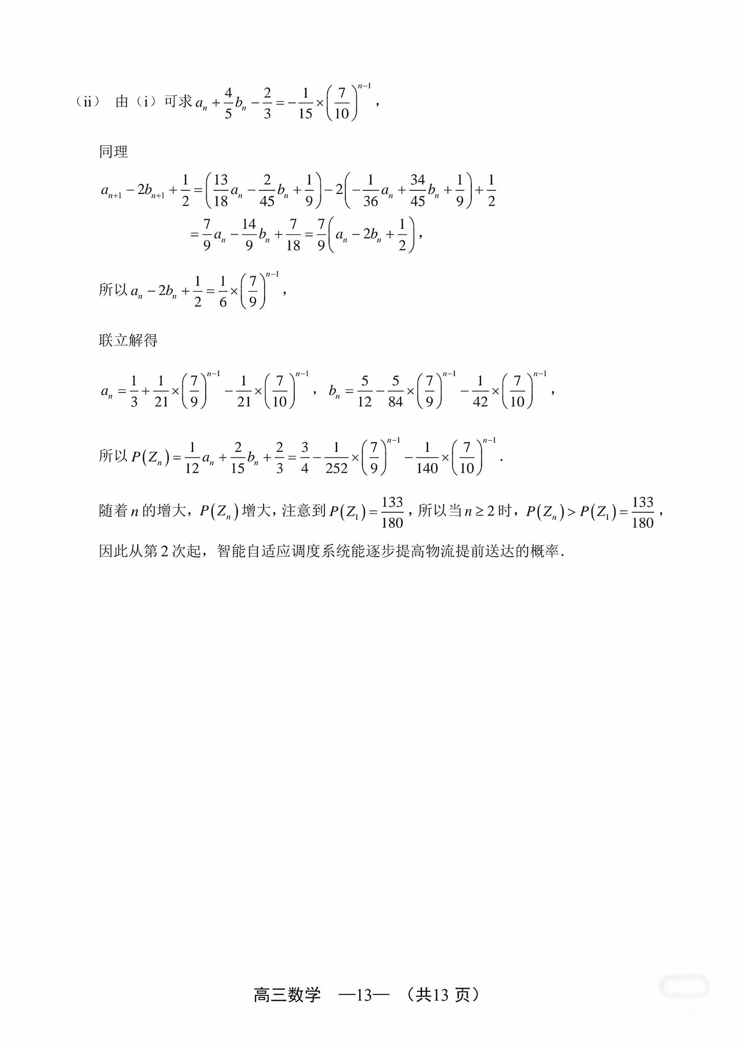
【已更新】2026福州二检试题及答案(数学)
类型:质检 科目:数学 地市: 福州
下载
福建考生2021年上福大、福师大、厦门医学院怎么选专业?