保定理工学院2020年河北省高职单招报考指南(招生简章)
根据2020年河北省普通高等职业教育单独考试招生工作部署,结合当前疫情防控实际,现将我校2020年河北省高职单招工作相关安排如下:
一、学校概况
保定理工学院是经教育部批准设立的全日制普通本科院校,其前身为中国地质大学长城学院,2018年经教育部批准转设更名为保定理工学院。学校纳入国家普通高等学校统一招生计划,面向全国招生,目前在校生一万五千余人。
学校地处历史文化名城河北省保定市,保定作为首都功能疏解的集中承载地和京津产业转移的重要承载地,与京津形成京津冀城市群的核心,党中央、国务院新设立的国家级新区—雄安新区坐落在北京、天津、保定腹地,距保定10公里,区位优势得天独厚。学校占地面积1400余亩,建筑面积45.6万平方米,图书馆藏书140多万册,拥有中国知网学术期刊数据库、中文科技期刊数据库等电子资源。
学校设地球科学与资源学院、工程技术学院、艺术学院、经济学院、管理科学与工程学院、外国语学院和基础课教学部、体育课部等六院两部,目前开设地质学、学前教育、工业设计、土木工程、物联网工程、数字媒体艺术等41个本科专业,税务、计算机应用技术等9个专科专业。学校是一所以地学为特色,工科为主体,理、经、管、文、艺等多学科协调发展的应用型大学。
学校始终以学科建设为龙头、以师资队伍建设为重点,以提高教育教学质量为核心,不断优化教育教学过程,提高人才培养质量,坚持“特色立校、质量兴校、人才强校、注重内涵、科学发展”的办学理念,致力于培养“品德优良、基础扎实、知识匹配、能力突出”的高素质应用型人才。同时,为培养学生坚强的意志、优良的品格,学校对学生实施准军校式管理。
二、招生专业和计划
招生专业及考试类如下(具体计划数以考试院公布为准):
保定理工学院2020年河北省高职单招招生专业 | |||
序号 | 类别 | 专业名称 | 学制 |
1 | 普通专科 | 工程造价 | 3 |
2 | 国土资源调查与管理 | 3 | |
3 | 会计 | 3 | |
4 | 电子商务 | 3 | |
5 | 税务 | 3 | |
6 | 国际商务(跨境电子商务方向) | 3 | |
7 | 物流管理 | 3 | |
8 | 计算机应用技术 | 3 | |
9 | 对口专科 | 会计 | 3 |
10 | 电子商务 | 3 | |
11 | 税务 | 3 | |
12 | 物流管理 | 3 | |
13 | 国际商务(跨境电子商务方向) | 3 | |
14 | 工程造价 | 3 | |
15 | 计算机应用技术 | 3 | |
三、招生专业介绍
国土资源调查与管理:本专业面向社会发展和国家现代化建设需要,培养德、智、体、美全面发展,具有良好职业道德和人文素养,掌握土地、矿产等国土资源管理基本知识,具备地籍测量、土地资源调查、不动产价格评估、不动产登记等国土资源管理能力,从事国土资源测绘、调查、评价、不动产登记(代理)等工作的高素质技术技能人才。学生毕业后主要面向土地矿产等行政主管部门、不动产评估企业、测绘企业、咨询代理公司等行业企业不动产调查、测量岗位群,从事土地、矿产等国土资源调查、评价、登记(代理)、测量、管理等工作。
会计:本专业培养具有良好职业道德与高度敬业精神,掌握会计、财务管理等基本理论,能够熟练操作各类财务软件,并具有较强的涉税业务处理能力,能在各类企事业单位、中介机构和社会团体从事各种财务会计实务以及涉税业务处理工作的技术应用型人才。学生毕业后可以在各类企业事业单位、会计师事务所、经济管理职能部门、金融与证券投资部门以及三资企业、外贸公司等经济部门与单位从事会计及财务管理相关工作;也可继续专业学习,通过专接本或者专升本的途径来获得本科学历。
税务:本专业培养德、智、体、美全面发展,具有良好职业道德和人文素养,熟悉税务基本理论与相关税法法规,熟练掌握税务基本原理和技能,具备建账建制、账务处理、办理各种涉税手续、税收政策咨询、税务核算、税务鉴证、税务策划、纳税服务等职业能力的高素质应用技能型人才。学生毕业后主要面向京津冀区域各类企事业单位,能够从事税务筹划、税务代理、税务咨询、税务顾问、税务核算与缴纳、纳税征管与稽查等工作,还可以接续税务专业或会计学专业本科。
国际商务:本专业培养适应市场需求,德智体全面发展,具有开阔的国际视野、扎实的国际商务理论和实务基础,熟悉通行的国际商务法律法规、国际贸易惯例以及中国对外贸易法律、法规,掌握跨境电子商务相关知识、能够基于跨境电商主要平台开展跨境电子商务营运,具有“英语应用能力、国际商务素质、跨境电商业务能力和创新创业能力”的高素质应用技能型人才。学生毕业后面向外贸进出口企业、跨境电子商务企业,从事外贸单证、进出口报关、跨境电子商务操作、跨境电商运营、跨境电商网络推广等工作以及跨境电子商务行业创业;也可以接续国际经济与贸易或国际商务的本科专业。
计算机应用技术:本专业培养德、智、体、美全面发展,具有良好职业道德和人文素养,掌握计算机系统与信息处理知识、具备计算机软件开发与维护、计算机网络及网站建设与管理、数据库管理、数据处理、大数据分析处理能力,从事计算机软件与网络开发、信息产业大数据采集处理及分析的高素质技术技能人才。学生毕业后主要面向各类企事业单位、政府部门从事计算机系统软件和硬件及网络开发、管理和维护,大数据应用领域,从事数据的收集整理与分析应用、数据库管理等工作。
工程造价:本专业培养适应社会主义新时代建设需要,德、智、体、美等全面发展,具备由土木工程、工程造价及相关专业技术知识的人才。能够全面获得工程师基本训练,同时培养其学习能力、专业素质、实践能力,具备健康的个性品质和良好的社会适应能力,能够在土木工程及其他工程领域从事全面工程造价工作的高素质、高层次应用技能型人才。学生毕业后能够在工程造价公司、建筑类企业、工程造价审计事务所以及政府部门等行政企事业单位,从事工程造价招标代理、建设项目投融资和投资控制、工程造价确定与控制等工作。主要工作岗位:造价员岗位。相关工作岗位:施工员、资料员、安全员、技术员、质检员等。
电子商务:本专业培养社会发展需求,德、智、体、美全面发展,具有管理学、计算机、电子商务等专业基础知识,具备电子商务网站建设、网络营销策划、电子商务运营等专业技能,提升职业素养、学习能力、创新能力,能够在电子商务领域从事相关工作的高素质、高层次应用技能型人才。学生毕业后主要从事电子商务网站的建设、电子商务管理、网络营销等岗位的技术或管理工作。主要工作岗位:电子商务平台运营专员、网络推广员、网络编辑及美工、网络客服等。
物流管理:本专业主要培养德、智、体、美等全面发展,具有良好职业道德和人文素养,掌握物流基础知识、仓储配送管理、运输管理等专业知识,具备物流管理、储配设计、国际货代能力,能从事物流企业、工商企业物流部门和相关物流管理岗位的采购与供应、生产物流管理、仓储运营与管理、物流配送、物流单证业务操作与管理、库存控制与管理、物流管理与规划工作的高素质技能型人才。学生毕业后主要面向工业制造企业、商贸企业、物流企业等单位,从事采购管理、生产物流管理、仓储经营与管理、物料配送管理、销售与回收物流管理、物流信息管理、物流规划设计等工作。主要面向的基础岗位有:采购管理、生产计划管理、配料管理、业务统计、仓库管理、物流信息管理、客户服务管理;拓展岗位有:采购主管、物流部主管、生产计划主管、仓库主管、销售部主管。
四、2020年河北省高职单招时间一览表
时间 | 事项 |
2020年5月11日9:00至5月14日17:00 | 考生(含技能拔尖免试考生)登录河北省高职单招服务平台(网址:http://hebgzdz.sjziei.com,以下简称“单招平台”)进行报考,并根据考生有无学考成绩情况进行选类。有语文、数学学考成绩的考生须选择使用学考成绩;没有语文、数学学考成绩的考生须选择参加考试;语文、数学学考成绩不全的考生任选其一,如选择使用学考成绩录取,则所缺科目成绩为零。考生报考时均须准确填写本人录取通知书邮寄地址,报考结束后不再安排补报。 |
2020年5月15日9:00-5月29日17:00 | 通过“单招平台”上传职业适应性自我评价或者专业课学习成绩证明。 |
2020年5月27日9:00-29日17:00 | 登录“单招平台”下载打印准考证,具体考试时间和地点详见准考证。 |
2020年5月30日 | 没有语文、数学学考成绩的考生需参加考试,考试时间为2020年5月30日。考生一般在高考报名所在市参加考试,其中,辛集、华油的考生分别在石家庄市、沧州市参加考试。 |
2020年6月3日9时起 | 参加考试的考生可登陆“单招平台”查询成绩。考生如果对考试成绩有疑问,可通过“单招平台”按照规定流程向组考院校提出成绩复核。 |
2020年6月3日9时至5日17时 | 考生填报一志愿 |
2020年6月7日20时 | 考生可通过“单招平台”查询一志愿录取结果。 |
2020年6月8日12时至18时 | 考生填报二志愿。二志愿采取公布缺额、征集志愿方式。相关征集计划可以从“单招平台”或者河北单招网www.hbdzxx.com查询。 |
2020年6月9日20时 | 填报二志愿的考生可通过“单招平台”查询录取结果。 |
待定 | 邮寄录取通知书 |
待定 | 新生开学 |
五、考生报考流程
2020年5月11日9:00至5月14日17:00,考生(含技能拔尖免试考生)登录河北省高职单招服务平台(网址:http://hebgzdz.sjziei.com,以下简称“单招平台”)进行报考,并根据考生有无学考成绩情况进行选类。有语文、数学学考成绩的考生须选择使用学考成绩;没有语文、数学学考成绩的考生须选择参加考试;语文、数学学考成绩不全的考生任选其一,如选择使用学考成绩录取,则所缺科目成绩为零。考生报考时均须准确填写本人录取通知书邮寄地址,报考结束后不再安排补报。
考生报考结束后,须于2020年5月15日9:00-5月29日17:00,通过“单招平台”上传职业适应性自我评价或者专业课学习成绩证明。
考生报考详细流程图如下:
(1)考生打开“河北省高职单招服务平台(http://hebgzdz.sjziei.com)”,先进行系统登录,需输入姓名、考生号、密码(首次登录密码为考生身份证号码)和验证码。
(2)考生首次登录系统后,需先修改登录密码。为保证信息安全,考生应尽量避免使用简单密码(例如:由纯数字、纯英文组成的密码)。密码修改完毕后,考生需使用新密码重新登录系统,登录后,先点击查询学考成绩情况,然后在个人中心选择“报考”进行录取类的选择(分为有学考成绩类和无学考成绩类)。
请考生高度重视登录密码的保管,此密码将作为后期登录系统进行成绩查询,准考证下载,志愿填报等使用,不要将密码告诉他人,以防被他人篡改志愿等信息。
(3)考生有语文、数学学考成绩的,录取类别须选择“有学考成绩”,填写完善报考信息后,下载职业适应性自我评价表、健康状况申报表。下载完毕后点击“退出”按钮安全退出系统,完成报考,无需缴纳考试费。
(4)考生没有语文、数学学考成绩的,录取类别须选择“无学考成绩”,需参加单招考试。选择后进入缴费页面,确定支付方式(支付方式确定后将无法修改有无学考成绩等报考信息)。考生选择微信或支付宝支付的,扫描二维码完成支付;选择网银支付的,根据网页提示完成支付。支付完成后,下载健康状况申报表、专业课学习证明表,下载完毕后点击“退出”按钮安全退出系统。
(5)考生语文、数学学考成绩不全的,录取类别任选其一,分别按照第(3)或第(4)项操作。
六、考试安排
根据新冠肺炎疫情防控形势,今年我省高职单招考试录取采取依据考生文化素质成绩,参考职业技能评价的方式进行。根据考生有无普通高中学业水平考试(以下简称“学考”)成绩进行分类,具有语文、数学学考成绩的考生,不再组织考试,文化素质使用语文、数学两科学考成绩折算,每科150分(学考原始分*1.5),满分300分,同时参考经高中毕业学校认定的考生职业适应性自我评价(包括思想品德、学业水平、身心健康、艺术素养、社会实践和职业倾向等),学考成绩由省教育厅中考中心提供;没有学考成绩的考生,由高职院校联合组织文化素质考试,考试内容为语文、数学两科,采取合卷考试方式,每科150分,满分300分,同时参考学生在校期间专业课学习成绩(社会考生提交相应佐证材料)。高职单招计划根据考生有无学考成绩分类编列、分类录取。
没有语文、数学学考成绩的考生需参加考试,考试时间为2020年5月30日。考生一般在高考报名所在市参加考试,其中,辛集、华油的考生分别在石家庄市、沧州市参加考试。
考生须于2020年5月27日9:00-29日17:00,登录“单招平台”下载打印准考证,具体考试时间和地点详见准考证。
七、志愿填报流程
所有考生均须进行志愿填报。2020年6月3日9时至 5日17时,考生填报一志愿;2020年6月8日12时至18时,考生填报二志愿。二志愿采取公布缺额、征集志愿方式。
考生须通过“单招平台”进行网上志愿填报,只能填报相对应的招生计划,跨类填报的志愿无效。均实行平行志愿,每个志愿最多可选择5所院校填报,每所院校最多填报6个专业,服从专业调剂的须勾选“服从专业调剂”选项。
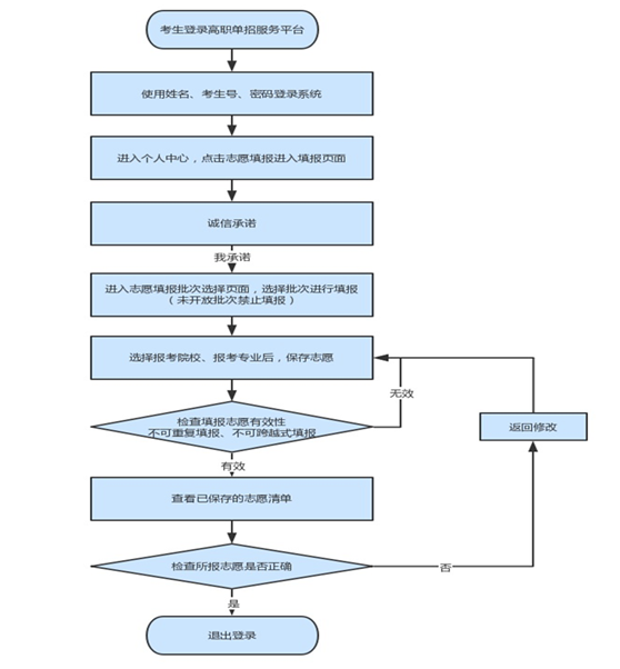
志愿填报流程图如下:
(1)考生登录:
考生打开单招平台,输入姓名、考生号、密码和验证码登录系统,通过个人中心点击“志愿填报”按钮进行志愿填报。
如忘记密码,可点击考生登录界面的“忘记密码”按钮,填写姓名、考生号、验证码,填写完成后点击“下一步”,进行人脸识别验证,验证通过后,可进行密码修改。如无法完成密码修改,考生可联系单招平台进行修改。
(2)填报志愿:
考生首次进入志愿填报系统,必须进行诚信承诺。考生点击“我承诺”按钮后,系统将自动跳转至志愿列表。点击可填报志愿的“操作”栏内“填报”按钮进入志愿填报页面。
考生最多可以填报5所院校(不能重复或跨越式填报),每所院校最多可选择6个专业(不能重复或跨越式填报)。若服从专业调剂,需对“服从专业调剂”选项进行勾选。
考生在填报志愿完毕后,必须点击“保存”按钮来保存所报志愿信息,保存后系统将显示考生当前志愿已填报的志愿信息。
(3)查看志愿:考生在查看志愿清单页面,可以查看到已经填报的志愿信息。请考生务必仔细核对所填报的志愿信息是否准确。若需修改,可点击“返回修改”按钮返回志愿填报页面进行修改。
(4)退出系统:考生在查看志愿清单页面,点击“确认并退出”按钮退出系统。请考生填报志愿完成后要及时退出系统,以防他人篡改。
八、录取规则和结果
1.我校认可河北省高职单招投档规则, 对于进档考生根据考生成绩从高分到低分择优录取。总分相同时,有学考成绩的考生依次比较语文、数学单科成绩,若仍相同,则比较外语科目学考成绩,若仍相同的,参考经高中毕业学校认定的考生职业适应性自我评价择优录取;没有语文、数学学考成绩的考生,依次比较语文、数学单科成绩,如单科成绩仍相同,参考学生在校期间专业课学习成绩(社会考生提交的相应作证材料)择优录取。
2.依照考生专业志愿的先后顺序进行专业录取。
3.一志愿录取有缺额时进行二志愿征集。
4.对相关科目无加试要求,对相关成绩无特殊要求。
九、录取结果
录取结果以河北省教育考试院的公布结果为准。
2020年6月7日20时,考生可通过“单招平台”查询一志愿录取结果。
2020年6月9日20时,填报二志愿的考生可通过“单招平台”查询录取结果。
十、颁发学历证书的学校名称及证书种类
学生在学校规定期限内达到所在专业毕业要求的,由保定理工学院具印颁发经教育部电子注册、国家承认学历的专科学历证书(证书种类为普通高等教育毕业证书)。
十一、特别注意事项
1.从2020年起,河北省高职单招的报考、志愿填报、打印准考证、成绩及录取结果查询等均通过“河北省高职单招服务平台”(http://hebgzdz.sjziei.com)进行,请广大考生牢记“河北省高职单招服务平台”及其网址,随时关注该服务平台发布的相关信息。
2.高职单招的招生对象为已通过2020年河北省普通高校招生报名,且符合我校招生条件的考生(含对口考生)。
3.考生考试时需持有关健康证明。其中,在校生需于考前14天开始填写《健康状况申报表》,由班主任签字,学校盖章,进入考点时查验;社会考生和不在校的考生须提前通过微信搜索“冀时办”下载“河北健康码”,如实填写个人信息,并连续上报考前14天体温,考生进入考点时,需出示打印的“河北健康码”以及14天健康记录。进入考点,必须测量体温,对体温超过37.3℃的考生进行复检,仍超过37.3℃的,进入备用考场考试。离鄂离汉人员按照防疫要求,还须出具两次核酸检测报告。凡经医疗机构确诊为新冠肺炎临床诊断病例的考生,不得参加考试;疑似病例以及与新冠肺炎病人有接触史但无任何症状的考生,以及考试期间发现有可疑新冠肺炎症状的考生,分别安排到不同的隔离考场考试。
4.已被高职单招录取的考生,不能参加当年普通高校招生全国统一考试和普通高校对口招生全省统一考试以及其他各种单独招生考试,不能参加当年其他形式的高考录取。
十二、联系方式
电 话:0312-2165166 传 真:0312-2195555
网 址:www.cuggw.com
地址:河北省保定市南二环路1689号
邮政编码:071000

